- July 27, 2023

Embracing the Circular Economy Approach in Mine Closure Planning
The mining industry is currently confronted with both opportunities and challenges due to the increasing global demand for critical minerals and metals necessary to produce low-carbon technologies such as batteries and solar panels (Canada’s Critical Minerals Strategy, 2022). Simultaneously, the industry must respond to rising expectations from stakeholders and affected communities to address the environmental and social impacts associated with mining operations (Parizot, 2022).
To address these concerns, mine closure becomes a crucial stage in the mining lifecycle that involves the ceasing of mining activities and transforming the mine site into a safe and sustainable state. With the collective support of project partners, an effective mine closure plan can include waste management, ecosystem restoration, future land use planning, and community socioeconomic development. In addition to minimizing environmental and social impacts, and mitigating post-closure risks, effective mine closure planning enables responsible mining practices for sustainable development in the long run.
Recognizing the challenges and complexities associated with mine closure, the mining industry is increasingly adopting innovative strategies that promote sustainable resource management and economic resilience. One strategy that is gaining traction among jurisdictions worldwide is the concept of circular economy (McCarney et al., 2021).
Understanding the Circular Economy
The circular economy is a regenerative model that looks to maximize the use of resources, extract their full value, and minimize waste generation (Young et al., 2021). This conceptual model provides a positive change from the conventional linear approach to a more sustainable and circular model that focuses on resource efficiency, recycling, and reusing materials (Gennari, 2022).
The closure of mines presents a significant opportunity to integrate circular economy principles, which emphasize resource efficiency, waste reduction, and value preservation. By adopting circular economy practices during the closure process, mining companies can minimize environmental impacts, optimize resource recovery, contribute to sustainable development, and open doors to new opportunities for sustainable development and economic growth (Young et al., 2021).
Circular Economy in Mine Closure Designs
The traditional linear approach to mine closure mainly focuses on immediate environmental and social impacts, overlooking long-term implications and sustainable development (Pavloudakis et al., 2023). This approach to mine closure misses opportunities for broader concepts of sustainable development.
By integrating circular economy principles into mine closure planning, it enables a more holistic and sustainable approach that maximizes resource optimization and considers post-closure land use options (Gennari, 2022; )
According to a report led by the Materials Efficiency Research Group (MERG) and Enviro Integration Strategies Inc. (Young et al., 2021), incorporating the circular economy approach into mine closure planning revolves around three central objectives:
- Eliminate waste and pollution from the economic system by considering the full cost of environmental impacts and finding opportunities for recycling, reusing, and repurposing materials.
- Maximize the value of products and materials by keeping them in use for as long as possible.
- Restore and protect natural systems to facilitate crucial ecosystem services like clean water, clean air, healthy soils, carbon storage, and flood protection.
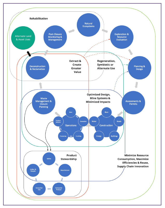
Figure 1 presents a comprehensive diagram illustrating how circularity can be integrated into the mine closure planning process. The diagram highlights the alignment with the three core objectives of circularity by identifying processes that can maximize efficiency and minimize resource consumption. This provides valuable information to mine operators, stakeholders, and regulatory bodies on the most effective strategies for sustainable mine closure.
Figure 1: Development Stewardship and the Circular Mine. Source: MERG/Enviro Integration Strategies Inc.
Benefits of Circularity in Mine Closure
Embracing circular economy principles in mine closure presents a wide range of advantages and promising prospects.
From an economic perspective, adopting circularity allows for enhanced resource optimization (Young et al., 2021). By incorporating practices such as waste reduction, recycling, and material recovery, mining operations can recover valuable resources from closure activities, reducing the need for new resource extraction and minimizing costs associated with sourcing raw materials (McCarney et al., 2021).
Furthermore, the circular economy approach to mine closure also provides social and community benefits (McCarney et al., 2021). Through initiatives such as job creation, skills training, and community engagement, mining operations can leave a positive legacy and enhance social cohesion in the region (McCarney et al., 2021).
Key Considerations
However, implementing the circular economy model in mining closure planning requires careful consideration of the regulatory and legal framework. Regulations may need to be updated or revised to accommodate circular economy principles, ensuring that waste reduction, resource recovery, and recycling are incentivized and supported (McCarney et al., 2021).
The transition towards a circular economy often requires a shift in traditional approaches and regulations, as it involves new methods of resource management and waste handling (Gennari, 2022). When planning for closure, it is important to involve regulatory bodies so that circular economy principles are integrated into the legal framework (Gennari, 2022). This may involve advocating for policy changes, developing guidelines for incorporating circularity in closure plans, and seeking permits that support resource recovery and recycling efforts (McCarney et al., 2021).
Engaging and collaborating with stakeholders like local communities, Indigenous rightsholders, and government agencies, is also important for gaining support and creating a shared understanding of circular economy principles in mine closure planning (Gennari, 2022). By involving these key stakeholders and rightsholders from the early stages of mine closure planning, their concerns, knowledge, and perspectives can be incorporated into the decision-making process.
This collaborative approach fosters transparency, trust, and a sense of ownership among stakeholders, increasing the likelihood of successful implementation of circular economy practices (Gennari, 2022). Through meaningful dialogue and involvement, stakeholders can contribute valuable insights, identify potential challenges, and co-create innovative solutions, leading to more effective and sustainable mine closure outcomes that align with the principles of the circular economy and ultimately, achieving post-closure land use objectives.
Okane’s Approach
At Okane, our team employs extensive knowledge and experience to seize the opportunities presented by the growing prevalence of the circular economy within the mining industry.
As mine closure experts, we help mining companies identify the “best” returning land use strategy based on site-specific needs. With over 25 years of experience, we facilitate Closure Vision workshops that bring together mining company personnel and community stakeholders. Through these collaborative workshops, we work together to define closure objectives and create a shared vision for the future of the mine site. Our expertise lies in developing returning land use strategies that align with the Closure Vision established during these workshops.
Additionally, as an advocate for environmental stewardship throughout the mine lifecycle, Okane helps companies explore the valorization of their mine rock or tailings stockpiles. This could include the evaluation of the potential for reprocessing or the potential for carbon mineralization.
The integrated mine closure approach and the circular economy approach can mutually reinforce sustainable practices. By embracing the principles of the circular economy and prioritizing stakeholder engagement, we are committed to a sustainable path forward, transforming mine closure into opportunities for environmental stewardship and community prosperity.
References
Canada’s Critical Minerals Strategy. (2022). Opportunities from exploration to recycling: Powering the green and digital economy for Canada and the world. Canada’s Critical Minerals Strategy: Discussion Paper. https://www.canada.ca/content/dam/nrcan-rncan/documents/critical-minerals-discussion-paper-eng-2.pdf
Gennari, F. (2022). The transition towards a circular economy. A framework for SMEs. Journal of Management and Governance. https://doi.org/10.1007/s10997-022-09653-6
McCarney, G., Donin, G., Hossaini, S., Patel, S., Hossain, N., & Cairns, S. (2021). Primary materials in the emerging circular economy: Implications for upstream resource producers and primary material export. Smart Prosperity Institute. https://institute.smartprosperity.ca/sites/default/files/emerging_circular_economy_report.pdf
Parizot, M. (2022, January 19). Taking a circular approach to mining operations. https://magazine.cim.org/en/news/2022/taking-a-circular-approach-to-mining-operations-en/
Pavloudakis, F., Roumpos, C. & Spanidis, PM. (2023). Planning the closure of surface coal mines based on circular economy principles. Circular Economy and Sustainability. https://doi.org/10.1007/s43615-023-00278-x
Young, A., Barreto, M. L., & Chovan, K. (2021). Towards a circular economy approach to mining operations. Enviro Integration Strategies Inc., MERG. https://circulareconomyleaders.ca/wp-content/uploads/2022/01/Towards-a-Circular-Economy-Approach-to-Mining-Operations.pdf
Young, A., Barreto, M. L., & Chovan, K. (2021). Development Stewardship and the Circular Mine [Online image]. Enviro Integration Strategies Inc., MERG. https://circulareconomyleaders.ca/wp-content/uploads/2022/01/Towards-a-Circular-Economy-Approach-to-Mining-Operations.pdf

